Service providers (SPs) are in mid-transformation. No news there! SPs are:
- Adopting digital methodologies to iterate the commercialization process and speed time-to-market.
- Expanding their offer portfolios, moving up the stack to include complementary value-added managed services.
- Shifting to cloud delivery models with a corresponding impact on how offers are positioned, marketed, sold (especially channel construct, enablement, and compensation), and supported.
Light Reading reported in June of this year that 21 major SPs from across the globe are undergoing transformation projects and streamlining operations. Most of these projects include investment in automation and digital platforms. The impact of these transformation projects can be significant. McKinsey reported in February that incumbent service providers that advance their digital customer engagements could realize benefits including:
- 15-30% increase in revenue
- 15-40% in absolute churn reduction
- 50-165% lead conversion rate improvement
To achieve these types of objectives, SPs need both sound transformation strategies and the ability to execute. Between these two elements of transformation, it might surprise you that a recent HBR study found that the number one challenge facing corporate leaders is executional excellence. Author Dan Prosser affirmed this, stating that 87% of business strategies fail to achieve their intended outcomes.
At Cisco, we provide support for partners to help mitigate ‘failure to execute.’ We offer 5 frameworks and bring a particular focus to go-to-market transformation. One of the most powerful of these frameworks is “Jobs to be Done” (JTBD), which we address today.
Assisting our Service Provider partners with GTM transformation is a prime focus for our teams in FY20. When we plan and execute together, our fastest growing partners exceed 30% growth year-over-year and generate higher recurring revenues while increasing margins by 50% as they move up the solution stack.
The Jobs to Be Done Framework offers some insights to follow. When Clayton Christensen of Harvard University and author of the Innovators Dilemma created the JTBD framework, he understood that, when you recognize the jobs your product is hired for, it informs your entire go-to-market strategy. JTBD is the end-to-end scope needed to bridge traditional silos. We leverage JTBD as a thread to bring the offer to life – to initiate an emotional connection. You can read more about JTBD in Christensen’s ground-breaking HBR article.
Executing on JTBD is heavy lifting, but it’s foundational to how an offer is packaged and deployed. It gives Marketing the perspective needed to produce relevant, emotive content and informs its placement. The framework is used in training to help customer-facing teams speak insightfully in the language of the customer. Used effectively in digital and physical touches, it promotes adoption and customer satisfaction.
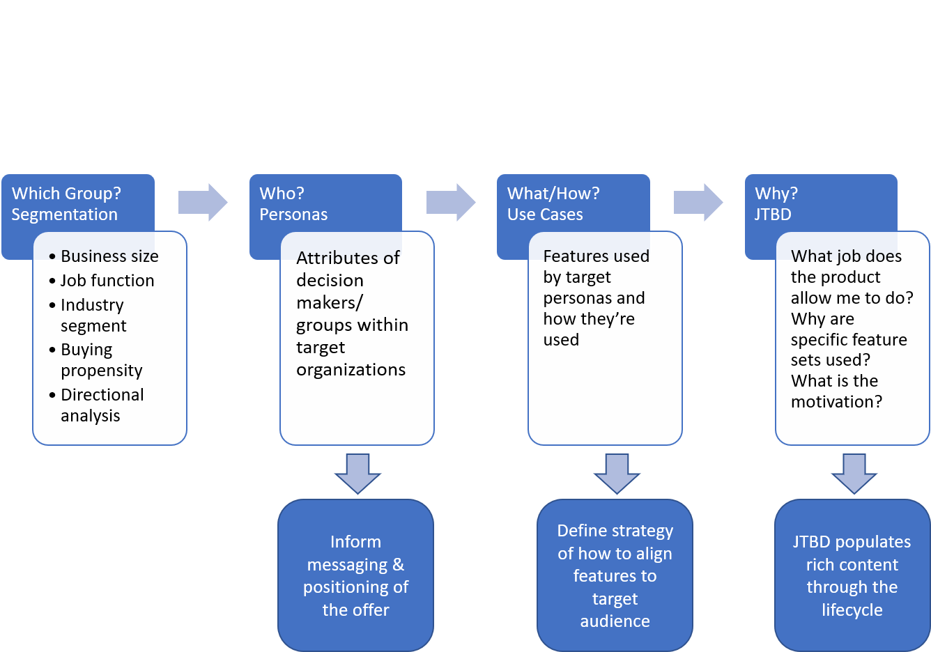
JTBD asks more evocative questions and delivers different outcomes than more traditional persona and use case messaging frameworks. While personas address ‘who’ and use cases answer ‘what’ and ‘how’, JTBD gets directly to ‘why’. I’m (clearly) no designer, but this is the flow as I think of it:

In a nutshell, the jobs-to-be-done framework is a tool for evaluating circumstances that arise in the lives of customers. As stated by the Christensen Institute, customers rarely make buying decisions around what the “average” customer in their category may do—but they often buy things because they find themselves with a problem they would like to solve. With an understanding of the “job” for which customers find themselves “hiring” a product or service, companies can more accurately develop and market products well-tailored to what customers are already trying to do.
Product and marketing teams will sometimes ask questions of prospects and customers, but they often ask the wrong questions. Instead of asking questions related directly to the product, such as:
- Do you think you would use ____ feature?
- Why did you ______?
- What did you think about _____?
Consider getting to the real reason people are buying and using your solution. JTBD questions probe motivation:
- Take me back to life before _________. What was it like?
- What happened that compelled you to start looking for something different?
- What happened when you tried __________ that made you confident it was right for you?
- What can you do now that you couldn’t do before?
Given the ongoing transformation by SPs, it is important to become more than providers of connectivity and mobile services. On many levels, in addition to improving time to market and moving up the solution stack, they must gain the trust of their SMB and enterprise customers. This mantle doesn’t fall on any single function – it must be a shared commitment across the organization. If the SP understands ‘why’ its solutions are being consumed it will impact the fabric of the entire customer relationship.
IDC recently reported that enterprise-level spending on digital transformation is already set to reach $2.1 trillion in 2019. Consider how JTBD and the Cisco portfolio could help you more quickly and cost-effectively attack and capture that spend.
Find additional JTBD frameworks and information via the consulting firm Strategyn who has built a practice around it. Particularly helpful here are some examples of effective and compelling Jobs to be Done.
I’m looking forward to a follow-up piece we’ve been working on that Dave Walters will publish in this space next week. We’ve done some of the heavy lifting and it will be an important guidepost as you build your positioning for Webex collaboration offers.
Please feel free to comment on this blog or reach out to us for information on tools, content, and programs that will help you successfully execute our shared initiatives.
For more information on how collaboration is impacting the workplace and how Cisco can help drive success, visit Business Collaboration Solutions.
I keep seeing places where the Jobs to be Done framework is useful. It really helps bring clarity to a discussion of value. I like to think about "what people wake up in the morning worried about."
To supplement this blog post, I did a linkedin article that presents some additional Jobs to be Done examples for some companies that are currently achieving high growth in their markets. Take a look: https://www.linkedin.com/pulse/sell-more-cloud-services-using-jobs-done-framework-david-walters/