Introduction: The urgency of security
DevOps security marries development, operations, and security to remove the barriers between software developers and IT operations. Doing so ensures the code runs scales and operates reliably across the organization. While DevOps supports rapid updates, there might be reliance on vulnerabilities from third-party components. Development and IT can reduce flaws and adapt new features earlier while fostering teamwork, making software integration more secure.

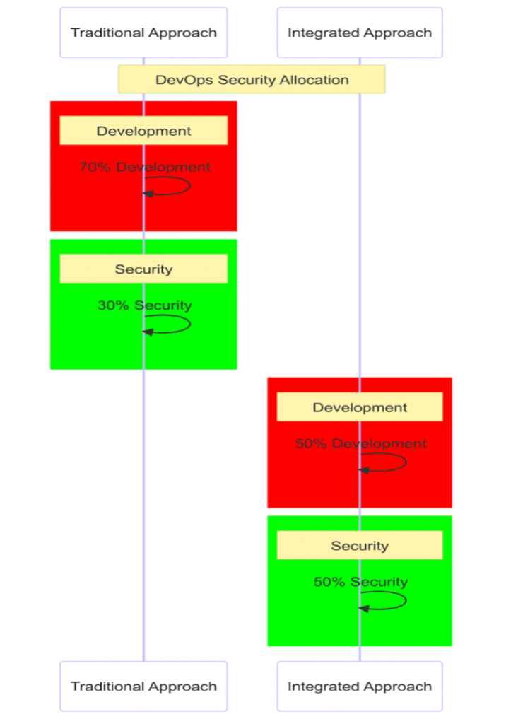
Traditional vs. Integrated Approach: The conventional model prioritizes development with late security assessments, often leading to costly fixes. The integrated approach embeds security throughout the lifecycle, enabling early vulnerability detection and efficient deployment.
Automating security: Transformative tools
Automation tools ease security in the DevOps process by automating routine activities such as code scanning, threat detection, and compliance checking. The tools run continuously to highlight early-stage vulnerabilities and mitigate risks before they become critical.
With the CI/CD pipeline, static and dynamic code analyzers can scan each line of code for vulnerabilities before deployment. This further tightens the security posture and increases efficiency, helping developers spend more time building features rather than finding flaws. Automated compliance checks also save time because they reduce human error and delays in keeping pace with industry standards.

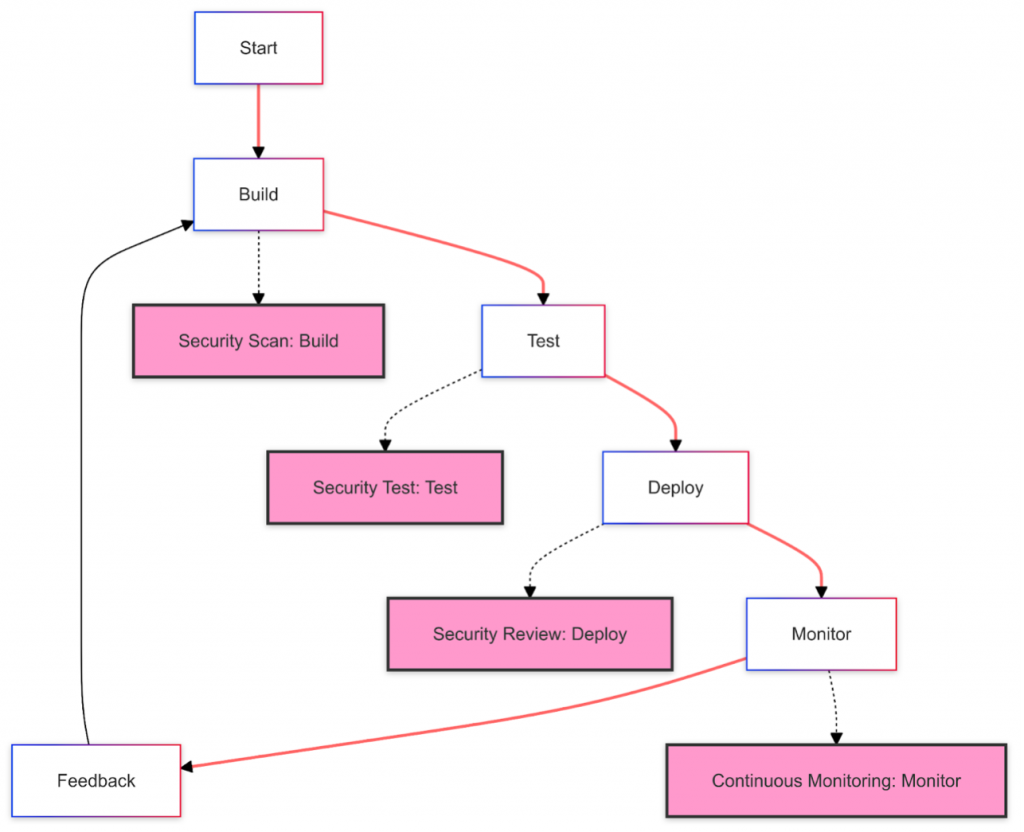
Automated Security Pipeline in DevOps: This cyclical process—from code commitment through security checks to deployment—ensures rapid and secure software delivery.
Seamless integration: Agility in security
Security needs to be part of the DevOps workflow if agility and reliability are to last. Adding it late doesn’t cut it in a Continuous Integration/Continuous Deployment landscape. Security as Code, Pre-configured Security Templates, and Policy as Code-this are but a few strategies that put security right into the DevOps pipeline.

- Security as Code: This methodology treats security configurations as code, much like application code. It grants the ability to version-control and continuously integrate, ensuringthat security updates are just as agile as software updates.
- Preconfigured Security Templates: These templates ensure consistency in security settings in all these projects, making them very dependable for establishing a baseline on compliance. Automation at the time of deployment facilitates scaling up very fast with the enforcement of consistent security practices.
- Policy as Code: Security policies are codified, and applied automatically throughout the development life cycle. This allows granular, proactive control of security policies while enforcing them.
Security Integration in the DevOps Pipeline: This approach ensures continuous protection and compliance from build to monitoring.
Data defense: Protecting sensitive information
Some of the essential practices that can help in securing data in SaaS platforms include the following:

- Encryption: This utilizes strong protocols such as AES-256 and TLS/SSL to lock data at rest and while in transit; interceptors may have access, but the data would not be readable.
- Access Controls: Provide mechanisms for denying access to data except to authorized users, whether through role-based or attribute-based access controls.
- Secure Data Storage Solutions: These range from encryption of stored data to other good practices in data handling to avoid unauthorized access.
- Regular Audits: Periodic security audits assure continuous security and adherence to recent governmental regulations such as GDPR and HIPAA.
- Data Loss Prevention (DLP): The tools monitor, detect, and block sensitive data from being breached.
- Backup and Disaster Recovery: Establish a secured backup process and a sound disaster recovery plan to guarantee data availability during failure.
Data Defense in DevOps: Key measures like encryption and access controls are embedded in the DevOps pipeline.
Continuous compliance: Adapting to change
Compliance needs to keep pace with updates in regulations and technologies. With DevOps, this is allowed by automation: Continuous compliance checks should be baked into developing and deploying a product or service. Automated tools can perform real-time code reviews and security audits, thus enabling compliance detection immediately. Continuous monitoring keeps compliance alive in production, using alerts on deviations.

Continuous Compliance in DevOps: This integration streamlines adherence to regulations and embeds compliance as a continuous practice.
Conclusion: A secure path forward
Adopting security first is no longer a nicety but an imperative one that equips developers with greater integrity in their solution development. This proactive approach to DevOps pipeline embedding through continuous compliance checks, encryption, and access controls sensitizes data from myriad breach origins. Because of these strategies, innovation by teams is empowered, making digital solutions truly efficient, scalable, and secure.

DevOps Security Integration Roadmap: This illustrates the path from initial implementation to advanced security leadership within DevOps practices.
Additional resources
- Blog — DevSecOps: Blending Critical Operations and Cultures to Increase Data Security
- Blog — DevSecOps: Automation for Assurance
- Blog — DevSecOps: Win-Win for All
- Blog — DevSecOps: Security at the Speed of Business
We’d love to hear what you think. Ask a Question, Comment Below, and Stay Connected with Cisco Security on social!
Cisco Security Social Channels
CONNECT WITH US