Modern applications increasingly rely on precise timestamped data and deep network insights to ensure seamless operation for billions of users. Initially critical in sectors like telecommunications and high-frequency trading, time synchronization has become indispensable across diverse industries. Data centers, cloud operators, utilities, and power grids enhance efficiency, visibility, and security by utilizing time synchronization, underscoring its growing importance to every service and piece of content in today’s interconnected world.
Cisco Agile Services Networking architecture addresses this critical need while emphasizing AI-driven connectivity, enhanced monetization of assured services, and the delivery of transformative experiences. By leveraging advanced time synchronization protocols, the new Silicon One and 8000 Series platforms central to this architecture empower network operators to construct reliable and efficient networks. They enable accurate event timestamping, efficient data ordering, improved network visibility, and expedited issue resolution—ultimately improving overall performance and security.
PRTC-B GNSS integration: Powering 5G-Advanced and 6G operational precision
5G-Advanced and the transition towards 6G are significantly extending the role of precision timing in communication networks. Foundational new features in 5G-Advanced and emerging 6G networks that hinge upon precision timing include inference management, beamforming, positioning services, and AI-driven RAN, as follows:
- In TDD (Time Division Duplex) use cases, precise synchronization mitigates cross-link interference by ensuring cells transmit simultaneously, preventing co-channel and adjacent channel interference.
- Beamforming and null forming techniques depend on precise timing data to accurately calculate azimuth and elevation angles, which are crucial for massive MIMO operation, especially in the midband spectrum.
- In positioning systems, even a timing error of a few nanoseconds can cause several meters of positioning error. 5G networks employ techniques like time of arrival (ToA), time difference of arrival (TDoA), angle of departure (AoD), and angle of arrival (AoA) to determine high-precision positioning data, essential for location-based services.
- AI-driven RAN requires precise time-stamped data for congestion control, resource allocation, high-frequency telemetry, predictive maintenance, and application analysis.
Precision timing is enabled by next-generation receivers. Primary Reference Time Clock, class B (PRTC-B) Global Navigation Satellite System (GNSS) receivers offer dual-band reception for improved accuracy, enhancing resiliency, accuracy, and security over traditional PRTC-A GNSS receivers.
By listening to multiple frequency bands, a PRTC-B receiver can directly measure and compensate for ionospheric effects (as the radio waves are delayed differently across frequencies), thereby significantly improving stability and precision. In contrast, PRTC-A receivers, which operate on a single band, cannot perform this compensation and are more susceptible to timing errors.

Additionally, single-band PRTC-A GNSS receivers are more susceptible to spoofing and jamming attacks, posing significant threats to systems reliant on accurate timing and positioning. Dual-band PRTC-B receivers offer enhanced protection against these threats and provide improved resiliency.

Models of the Cisco 8000 Series platform integrate PRTC-B receivers directly into the hardware, providing built-in defense against timing-related vulnerabilities. Cisco IOS XR software complements the 8000 PRTC-B platforms by offering comprehensive visibility, monitoring, and management tools to address emerging GNSS signal threats and vulnerabilities.
Deepening network insight with time synchronization
Implementing time synchronization protocols can be complex—especially when the network architecture lacks appropriate tools. Let’s look at how Cisco Agile Services Networking architecture mitigates these challenges by integrating essential synchronization monitoring capabilities into the IOS XR with features such as PTP-PM, PPM, and APM.
PTP Performance Monitoring (PTP-PM)
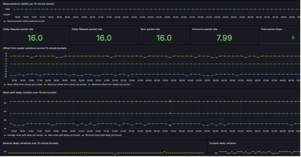
Data-driven observations are key to guiding decisions that enhance network performance, reliability, and efficiency. PTP-PM (based on ITU-T G.8275 Annex F) collects synchronization performance data at structured time intervals. This feature monitors forward and reverse path delays, offset from time transmitter, and the mean path delays across 3-minute, 15-minute, 1-hour, and 24-hour measurement windows.

PTP performance metrics also capture the per-port statistics including PTP counters for packet sent, received, and dropped for each of the Sync, Delay-request, Delay-response and Announce messages on the port.
Passive Port Monitoring (PPM)

PTP PPM (from ITU-T G.8275.1 Annex G) involves observing and analyzing PTP messages on the peer PTP network ports. When the offset between local port and peer port becomes excessive (figure 2), the node generates an alert to highlight possible network inconsistencies that could arise due to fiber asymmetries, link failures, traffic re-routing, PTP security attacks on vulnerable links, or simple configuration errors.
Advanced Port Monitoring (APM)

APM extends passive monitoring by helping operators validate network PTP performance against an alternate time source. By using an alternate trusted reference (such as GNSS) as a probe, the primary or secondary PTP accuracy can be measured and validated directly on the node (figure 3). This feature helps maintain network stability and efficiency, ensures redundancy and resilience within the timing system, and helps predict clock behavior during failures.
By deploying PTP-PM, PPM, and APM features, operators gain deeper visibility into their networks. This enables them to detect various network anomalies, mitigate optical path and packet routing issues, improve fault detection, monitor potential security threats, and enhance the quality of timing distribution. Ultimately, these insights contribute to delivering more robust and reliable network services.
Simplified configuration to avoid synchronization failures
The algorithms specified by the ITU-T use different and independent mechanisms to select the best sources of PTP and SyncE, and this often requires manual configurations and priority settings to avoid timing loops. However, this could still result in a scenario where nodes can end up selecting PTP and SyncE from different clock sources and lead to high offset between the clocks.
Cisco IOS XR, the operating system for 8000 Series Routers, introduces a new CLI command, namely “synchronous-ethernet prefer-interface ptp-receiver,” to simplify manual configuration checks and avoid timing loops. This command ensures that the node automatically follows ABTCA (Advanced Best Time-Transmitter Clock Algorithm) to select both the PTP and SyncE clock sources while maintaining compliance to the ITU-T G.781 standard.
Your foundation for precise network time synchronization
The Cisco 8000 Series, built on the principles of scale, reliability, performance, visibility, and security, offers an essential foundation for building networks where precise time synchronization is critical.
By integrating PRTC-B with enhanced timing features like PTP-PM, PPM, and APM, operators gain deep insights into network behavior–enabling them to identify network anomalies, improve redundancy and resiliency, and elevate overall service quality by maintaining compliance with industry standards and ensuring operational excellence. These capabilities ensure alignment with industry standards while supporting operational excellence in time-sensitive environments that are becoming increasingly integral for modern applications.
Learn more about evolving IP network architecture
for the AI era in this white paper from Omdia.
CONNECT WITH US