Explore this solution with me live, free webinar June 30th
I’m going to give you a behind the scenes look at the architecture of this small, but real, IoT application. It shows an easy way to get a digital output from an analog action. But first, let me introduce you to the problem and solution components.
Do you know the feeling? When you’re in a large parking garage and looking for an empty parking space? You are circling around with your car. Perhaps you’re late! You know there’s an empty spot somewhere. But where?!
There’s a Cisco IoT solution for that
Well, there is a Cisco IoT solution for that which we implemented for our e-parking spaces in our Cisco office in Frankfurt, Germany. There, we have 4 parking spaces where you can charge your e-car. That’s good, but 4 spaces are too few to meet demand, and can be occupied quite fast. To solve the problem we implemented a solution using LoRaWAN parking sensors. The solution helps our visitors and employees with the following:
Website
The website is where the user can check live data on what parking spaces are empty and occupied.

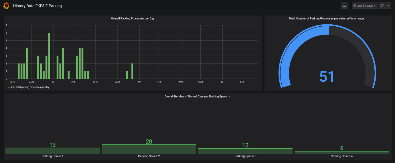
Web-Dashboard with historical data
By simply storing data in a time-series database (InfluxDB), the web-dashboard (Grafana) can showcase the number of parking processes per parking space and time/date. As you can see below, because of the Covid-19 crisis nobody went to the office the last months.

Proactive and reactive Webex Teams Bot
Users get notified via push-messages if only one parking space is still available and if all parking spaces are occupied. The same is also possible the other way around: Users can reactively ask the ParkingBot what parking spaces are empty or occupied.

Architecture & Behind the Scenes
In this scenario, the data is being sent from the LoRaWAN sensors to our Cisco IXM LoRaWAN gateway which is directly connected to the industrial router IR829. Both devices are managed by the IoT Field Network Director with zero touch deployment. Then, the sensor data is sent via the cellular network to the LoRaWAN network server Thingpark Enterprise (Cisco Partner Actility). The cellular connectivity of the IR829 is managed by the Cisco Control Center which is an industry-leading SaaS SIM-card management platform. The SIM card was provided by our partner KPN.
After decrypting the LoRaWAN sensor payload, the data is forwarded via MQTT to the Python script (see source code on DevNet Code Exchange) and to InfluxDB, where the sensor data is stored for long-term. The python script also orchestrates the Webex Teams bot notifications and serves as the back-end to the website for sending the latest parking information data. Grafana is directly connected to InfluxDB.

- Special thanks to Michael Eder who helped building this showcase application.
Got questions? Want to learn more?
Want to learn more about what is LoRaWAN, and how you to use it in your IoT deployment? Join me June 30th for a free webinar. Register here.
Check out the source code for this project on DevNet Code Exchange
Further Resources:
- LoRaWAN IXM Gateway Datasheet
- IR829 Data Sheet
- IoT Field Network Director
- IoT Control Center
- Webex for Developers
- What is LoRaWAN?
- DevNet IoT Dev Center
We’d love to hear what you think. Ask a question or leave a comment below.
And stay connected with Cisco DevNet on social!
Twitter @CiscoDevNet | Facebook | LinkedIn
Visit the new Developer Video Channel
Very interesting solution, Florian!
Cool
Terrific demo, Florian. One day, I hope we see more of these that do not seem like unique innovations but instead are just practical, built in and available solutions.
Excelent webinar, very good explanation about the architecture of the solution, really helpfull.